隨著我國老齡化的加速,50歲以上人群骨質疏松癥患病率高達19.2%。北京航空航天大學大數據精準醫療高精尖中心的王曉剛團隊及其合作團隊跨界協作的最新研究成果,為眾多骨質疏松患者帶來了福音。該成果“The long noncoding RNA lnc-ob1 facilitates bone formation by upregulating Osterix in osteoblasts ”(成骨細胞中的lnc-ob1上調Osterix促進骨形成)于北京時間2019年4月8日在線發表在了《Nature Metabolism》上,這是該雜志首次以中國學者為通訊單位發表的研究類論文。

王曉剛,研究員。長期從事骨退行性病變精準醫學研究。近年來建立起一套完整的核酸藥物靶點篩選—核酸藥物細胞特異性遞送—核酸靶點轉化應用的研究體系。作為通訊/第一作者發表SCI論文28篇,代表性論文發表在Nature Medicine、Nature Metabolism、ACS Nano、Nature Communications、JBMR等國際權威刊物(全部在國內完成),獲2017年基金委優青項目資助。
生物學新晉熱門領域劍指醫學瓶頸
骨質疏松的發生發展和成骨細胞的活性密切相關,研究顯示成骨細胞能力下降是骨質疏松發病的主要原因之一。目前應用于臨床唯一高效促進成骨細胞功能、加速骨形成藥物是甲狀旁腺激素(簡稱PTH),但該藥物存在著兩年使用時限、治療骨折效果有限、潛在骨肉瘤風險等弊端。所以,骨形成藥物的開發“瓶頸”急需新的策略來解決。

為了尋找新的骨質疏松潛在治療方案,王教授及其團隊將目光投向了長非編碼RNA (IncRNA)領域。作為生物體內數量最多的RNA類型,越來越多的IncRNA被發現可以影響細胞的功能、器官的發育以及多種疾病的發生發展。但是IncRNA在疾病中的功能和作用機制目前尚不明確。IncRNA雖被證明在體外研究系統中參與了成骨細胞的成熟和其前體細胞-間充質干細胞的成骨分化,但是否能在體內影響骨代謝、調節骨形成還不清楚。能否在眾多的候選IncRNA中發現在體內促進成骨的保守性lncRNA分子,進而將lncRNA作為骨質疏松癥干預的潛在靶點,是本領域亟待解決的問題。這也成為了王教授團隊科學研究的主攻的方向。
多方合作,攻堅克難
研究涉獵范圍較廣,具體涉及到大數據轉錄組學、分子生物學等學科,是我國三個優青團隊精誠合作、聯合攻關的結果。其中暨南大學的張弓教授解決了候選靶點篩選的難題;同濟大學的孫瑤教授系統而完善地評價了基因工程小鼠的骨表型;我校王曉剛教授擅長骨病理生理學、分子細胞生物學、動物遺傳學和藥物遞送載體構建,找到了恰當的疾病過程和關鍵的研究對象,并深入探討了藥物發揮作用的機制,構建了成骨靶向的藥物遞送載體,實現了藥物靶點的發現、驗證和應用的骨質疏松精準治療。
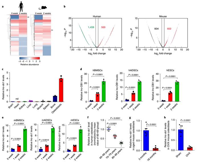
研究的關鍵——發現lnc-Ob1是一個艱難曲折的過程。團隊希望找到成骨細胞特異性的靶點分子,從根本上增加骨量對抗骨質疏松。為此,團隊使用小鼠和人的BMSCs(bone marrow stem cells,骨髓間充質干細胞)分化模型,利用鏈特異性建庫技術對分化前后的細胞進行轉錄本超高深度測序,獲得了600余G的原始數據(相當于一般測試的200倍數據量),然后利用團隊自主研發的FANSe3算法進行分析。通過對這些差異表達的lncRNA基因在序列相似性、時序表達、基因組織等多方面進行的系統評估,課題組鑒定到一個人和小鼠成骨細胞中都特異性上調的lncRNA分子(命名為lnc-Ob1/lnc-OB1)。進一步研究表明,在老年人成骨細胞中lnc-OB1的表達發生增齡性下調;去卵巢和老年小鼠成骨細胞中lnc-Ob1的表達也發生顯著下調。如上結果提示lnc-Ob1很可能與骨形成有密切關系,并且在骨質疏松發生發展過程中有重要的調控作用,這將為治療骨質疏松提供一種潛在的新方案。


相比甲狀旁腺激素PTH,團隊發現的lnc-Ob1是一個成骨細胞特異性表達的分子,對其他組織細胞的作用很弱,運用團隊構建的成骨細胞靶向遞送技術,可以把副作用降到很低的水平。此外,團隊從全新的角度深入發掘藥物靶點,將對人類疾病的治療帶來革命性的促進作用。

家國情懷,服務社會
為了讓研究成果盡快投入臨床,團隊下一步工作的關鍵點和難點將分析基于lnc-OB1靶向基因治療的安全性。同時,lncRNA是一座生物醫學研究的富礦,團隊還將對此前研究中發現的大量候選分子進行深入研究與驗證。王教授強調,只有在確保安全性的前提下,優異的療效才是有意義的。骨質疏松作為老年退行性疾病,可以延緩而不能逆轉。但是盡量降低骨質疏松骨折的發生概率,提高骨質疏松患者的生活質量,是醫學工作者應該努力的方向。
高度重視患者需求,與王教授強烈的家國情懷和社會責任感密不可分。作為一名土生土長的本國學者,他一直希望課題組的同學能為祖國的發展奉獻力量。面對當前絕大多數藥物被國外壟斷給國家帶來巨大負擔的情況,他深感痛心。他熱切地表示科研工作者在正視國際差距的同時,也應該有民族自信心。“我們的硬件平臺已經不比國外實驗室差,我們需要一種胸懷天下,堅持不懈的精神,立足國內,做北航特色的精準醫療,積極融入學校發展的大趨勢,努力成為生物醫藥產學研發展的弄潮兒。”
文案:李欣欣 設計:楊彥卓
特別鳴謝:數據精準醫療高精尖中心
出品:北航門戶網站總編總監工作室
投稿:geoos@buaa.edu.cn